Info Fast Track
Kes-kes yang dikendalikan di Mahkamah Syariah khususnya dalam urusan perceraian sering kali menjadi perhatian masyarakat pada hari ini. Sejak sekian lama, Mahkamah Syariah sering dikaitkan dengan isu kelewatan penyelesaian kes, khususnya dalam kes-kes perceraian. Persepsi ini bukan sahaja menjejaskan imej institusi, malah memberi kesan langsung kepada emosi, kesejahteraan dan masa depan para pihak yang berurusan. persepsi terhadap kelewatan, prosedur yang kompleks serta bebanan pentadbiran menjadi antara isu yang wajar diberi perhatian serius.
Pelaksanaan fast track perceraian ini merupakan satu inisiatif reformasi proaktif yang amat bertepatan dengan kehendak semasa dan aspirasi rakyat. Selain itu ianya adalah tuntutan maqasid syariah iaitu menyegerakan keadilan, mengurangkan kemudaratan dan mengangkat martabat institusi kehakiman Islam agar lebih diyakini masyarakat. Ianya juga merupakan salah satu usaha untuk mempertingkat mutu perkhidmatan Mahkamah Syariah Negeri Melaka secara keseluruhan sekaligus dapat menangkis persepsi negatif terhadap isu kelewatan prosiding kes syariah.
Mahkamah Rendah Syariah Jasin dan Mahkamah Rendah Syariah Sungai Rambai telah dipilih sebagai perintis kepada pelaksanaan inisiatif fast track perceraian ini di mana ianya telah bermula pada bulan Mei Tahun 2025. Setakat akhir bulan Julai Tahun 2025, sebanyak 15 kes telah berjaya diselesaikan di Mahkamah Rendah Syariah Jasin manakala sebanyak 10 kes telah diselesaikan di Mahkamah Rendah Syariah Sungai Rambai. Mahkamah Rendah Syariah Jasin dan Mahkamah Rendah Syariah Sungai Rambai yang telah menunjukkan inisiatif dan komitmen awal dalam melaksanakan pendekatan fast track bagi kes-kes perceraian. Usaha ini amat membanggakan dan wajar dijadikan contoh oleh mahkamah-mahkamah lain di seluruh negeri.
Pelaksanaan sistem fast track ini akan diperluaskan secara menyeluruh ke semua Mahkamah Rendah Syariah di Negeri Melaka iaitu Mahkamah Rendah Syariah Melaka Tengah, Mahkamah Rendah Syariah Alor Gajah dan Mahkamah Rendah Syariah Masjid Tanah bermula pada 01 September 2025. Dengan pelaksanaan yang seragam, bukan sahaja kualiti penyampaian perkhidmatan dapat ditingkatkan, bahkan persepsi masyarakat terhadap kecekapan sistem kehakiman syariah juga dapat diperbaiki. Kesungguhan pihak Mahkamah Syariah Negeri Melaka, komitmen para Pegawai Syariah, serta sokongan berterusan daripada kerajaan negeri, pendekatan ini boleh direalisasikan secara menyeluruh. Apa yang penting, kita ingin melihat Mahkamah Syariah menjadi institusi yang cekap, proaktif dan benar-benar mesra rakyat, selaras dengan nilai-nilai Islam dan aspirasi negeri.
-
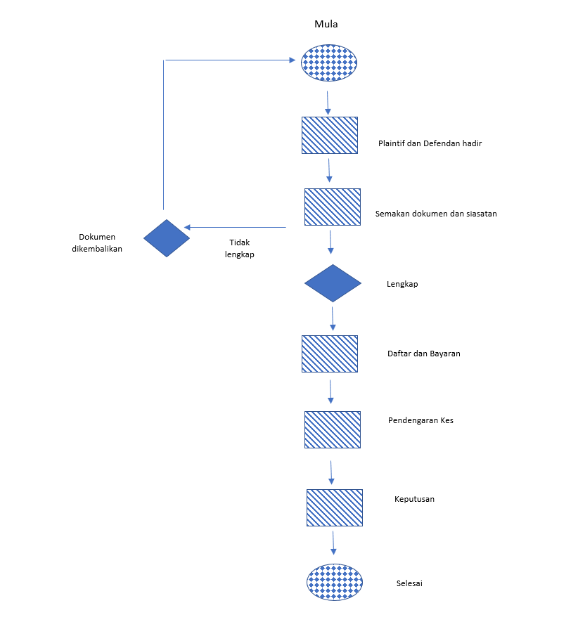
Permohonan perceraian atas persetujuan bersama secara baik
-
Kehadiran suami dan isteri ke Mahkamah Syariah semasa pendaftaran adalah diwajibkan
-
Plaintif hendaklah melengkapkan dokumen yang diperlukan
-
Pendaftaran kes hanya diterima sebelum jam 10.30 pagi
-
Pernikahan yang telah didaftarkan di Malaysia.
- steri hendaklah dalam keadaan suci dari haid, nifas atau tidak disetubuhi dalam tempoh suci.























.png)





.png)








